
6 weeks
A young adult who feels overwhelmed and unmotivated by the task of cooking dinner each night wants to add greater variety into their dinner options but finds existing websites, and food meal box services are difficult to follow and laborious.

Conducting research on industry and market trends, competitors, comparable experiences and reviews of competitors to gain insight into problem and find any opportunity points.

After the research (Comp analysis, Surveys, 1:1 Interviews & Diary Studies) the problem pivoted with a recurring theme/issue emerging. The problem pivoted from the general task of cooking being laborious to the decision making process of what to cook is the pain point.
Synthesising research data to discover key themes in the affinity map, and then interpreting the data on an emotional level to better understand our user group.



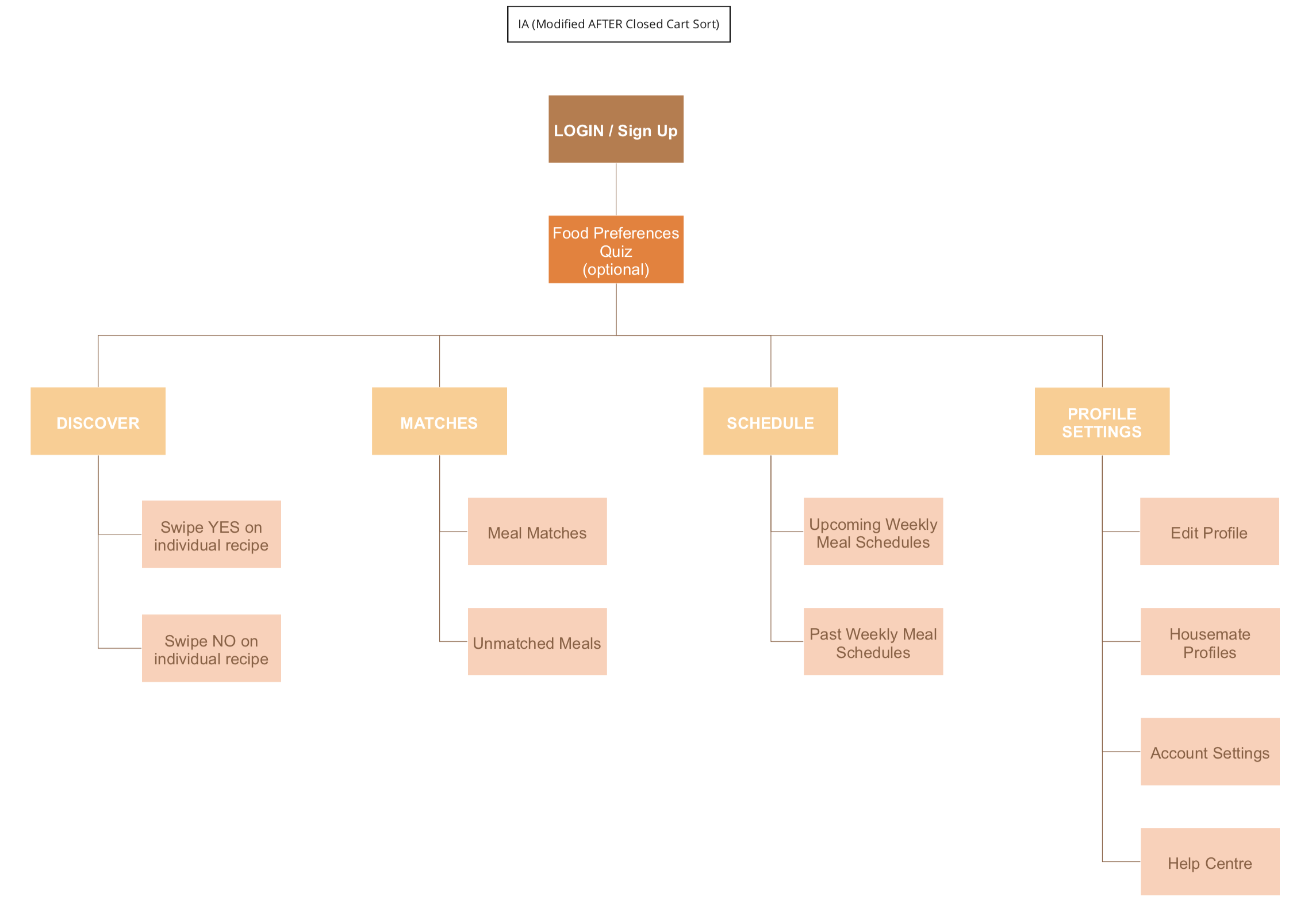
Generating creative solutions in relation to our HMW statements.



Generating creative solutions in relation to our HMW statements.






Tests:
Results:
Modifications made:




Tests:
Results:
Modifications made:



"Excellent work, Lauren! Congratulations on a powerful design project, which is not only flawless, but went beyond expectations. You chose a very well covered area of research and brought to life new insights that would be incredibly valuable to a culinary brand. Your work to do effective diary studies in order to discover the real pain points for Ally and your pivot was of the quality that I would expect for a professional research team that had been in the industry for 5+ years."
"Not only was the research effective, but your UI and visual design shows a high degree of professionalism and storytelling. You validated everything perfectly and never let go of Ally throughout the presentation. The concept alone was excellent and that it presented great value to your Ally’s made it clearly a successful design project. Your psychology in the food photography for the colour palette, usage of video for your testing and the heat map were also big standouts in this amazing work!"
"Exceptional work from end to end, Lauren. This is a high watermark for excellence in design work and you should be very proud to present this to a UX team. You’re going to have a brilliant career in this industry in any area of HCD, from research to delivery! WOW!"
- Hayden Peters (Academy Xi Mentor), November 2021